關于優化落實威海市“結婚落戶一件事”主題集成服務事項聯辦工作的通知
各區市民政局、公安局、衛生健康委,國家級開發區公安、衛生健康有關部門:
為貫徹落實黨中央、國務院決策部署和省政府、市政府關于“高效辦成一件事”的有關安排,持續深化全市“婚育戶一件事”聯辦工作成效,結合新修訂《婚姻登記條例》施行有利時機,決定將“婚育戶一件事”升級優化為“結婚落戶一件事”,進一步優化服務流程,精減材料清單,完善服務指南,不斷提升結婚落戶多事項聯辦服務質效?,F將有關事項通知如下。
一、優化事項聯辦流程。將原“婚育戶一件事”統一更新為“結婚落戶一件事”,內地居民結婚登記、戶口登記項目變更(婚姻狀況)、戶口遷移(夫妻投靠落戶)及生育登記申請等聯辦事項保持不變。市民政局牽頭,會同市公安局、市衛生健康委形成結婚落戶“一次告知、一表申請、一套材料、一窗(端)受理、一網辦理”的聯辦流程標準,進一步壓縮整體辦理時長和跑動次數。其中,民政部門負責辦理內地居民結婚登記,一般1個工作日內辦結;衛生健康部門負責生育登記的審批,收到聯辦事項后1個工作日內辦結;公安部門負責戶口登記項目變更(婚姻狀況)和戶口遷移(夫妻投靠落戶)審核,一般在收到聯辦事項后1個工作日內辦結,戶口遷移(夫妻投靠落戶)需要進行實地核查的,以實際辦理時間為準。
二、提升聯辦平臺服務。線上依托山東省級政務服務平臺、“愛山東”政務APP,通過“高效辦成一件事”專區提供在線服務。全面落實婚姻登記“全國通辦”、網上預約等政策。推行生育登記電子證在線下載打印,不斷提升公共服務及時性和便捷度。在現有戶口遷移聯辦事項中,單向增加“夫妻投靠個人申請”模塊。線下繼續保留咨詢服務窗口,為辦事群眾提供服務指南、業務流程圖、材料清單等,協助有需求的群眾通過登錄網上專區進行業務聯辦,認真落實首問負責、限時辦結等制度,做好系統突發故障應急處置。
三、強化群眾體驗反饋。依托山東政務服務平臺“政民互動”欄目及線下“高效辦成一件事”服務窗口、12345 政務服務熱線等渠道,對“結婚落戶一件事”辦理流程、服務態度、政策知曉度等開展調查,充分了解群眾辦事需求。積極開展“我陪群眾走流程”等活動,從群眾視角體驗辦事過程,記錄辦事環節、平均耗時等情況,通過在線監測、辦件數據分析等方式動態監測聯辦事項,主動發現事項聯辦中的問題,持續優化業務流程,完善系統功能。
附件:1.“結婚落戶一件事”集成服務辦事指南
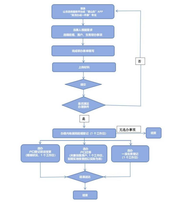
2.“結婚落戶一件事”集成服務辦事流程圖
附件1
“結婚落戶一件事”集成服務辦事指南
一、事項名稱
結婚落戶一件事。
二、聯辦事項
“結婚落戶一件事”主題集成服務包含以下事項:
1.內地居民結婚登記;
2.戶口登記項目變更(婚姻狀況);
3.戶口遷移(夫妻投靠落戶);
4.生育登記申請。
“結婚落戶一件事”暫不受理未進行結婚登記預約申請,單獨進行戶口登記項目變更(婚姻狀況)、戶口遷移(夫妻投靠落戶)和生育登記申請。軍人、監獄服刑人員按原相關規定辦理。
三、實施機構
威海市民政局
威海市公安局
威海市衛生健康委
四、服務對象
(一)預約在威海市內辦理內地居民結婚登記的當事人。
(二)戶口登記在省內,結婚登記后申請辦理戶口登記項目變更(婚姻狀況)、戶口遷移(夫妻投靠落戶)的當事人。
(三)申請在山東省內辦理一孩生育登記的山東省戶籍或在本省長期居住的外省戶籍的當事人。
五、政策依據
《中華人民共和國民法典》
《婚姻登記工作規范》
六、辦理形式
(一)線上辦理。當事人可以直接通過登錄山東政務服務平臺(http://www.shandong.gov.cn/col/col94091/)“高效辦成一件事”專區或登錄“愛山東”APP 平臺“高效辦成一件事”專區進入“結婚落戶一件事”主題集成服務模塊,進行結婚登記網上預約和戶口登記項目變更(婚姻狀況)、戶口遷移(夫妻投靠落戶)、生育登記的在線申請。
(二)線下協辦。當事人可在相關政務服務現場的“結婚落戶一件事”咨詢服務窗口,咨詢“結婚落戶一件事”集成服務政策,在工作人員指導協助下進行線上多事項聯辦。也可以在婚姻登記處領取結婚證后,單獨對戶口登記項目變更(婚姻狀況)、戶口遷移(夫妻投靠落戶)、生育登記事項進行網上辦理或到基層公安派出所和衛健部門現場辦理。
七、辦理條件
(一)內地居民結婚登記
1.申請結婚登記事項屬于婚姻登記處職能范圍;
2.要求結婚的男女雙方親自共同到婚姻登記處提出申請;
3.當事人男不得早于22周歲,女不得早于20周歲,生日當天可以受理;
4.當事人雙方均無配偶(未婚、離婚、喪偶);
5.當事人雙方沒有直系血親和三代以內旁系血親關系;
6.雙方自愿結婚;
7.3張2寸雙方近期半身免冠同版合影證件照;
8.當事人持有《婚姻登記工作規范》規定的其他有效證件和書面材料。
(二)戶口登記項目變更(婚姻狀況)
需本人主動申請。
(三)戶口遷移(夫妻投靠落戶)
1.投靠人和被投靠人共同申請;
2.符合威海市人民政府規定的準入條件。
(四)生育登記申請
1.申請生育登記的夫妻應雙方或一方為我省戶籍人口,或者是在本省長期居住的外省戶籍人口;
2.當事人應是在生育前,為夫妻共同生育的第一個子女辦理生育登記;
3.當事人應如實填寫個人和家庭信息,上傳夫妻雙方身份證、戶口簿、結婚證(暫未辦理結婚登記的可不提供)等有效證件照片。
八、材料清單
序 號 | 材料名稱 | 材料類型 | 材料介質 | 來源渠道 | 份 數 | 備注 | 示例樣本 |
1 | 男女雙方有效居民身份證 | 原件
| 紙質/電子
| 申請人自備上傳/現場免費復印 | 2 | 也可以使用有效臨時身份證
| 
|
2 | 合影證件照 | 原件
| 紙質
| 現場免費照相/也可自備 | 3 | 3張2寸雙方近期半身免冠同版合影證件照 | 
|
3 | 本人無配偶以及與對方當事人無直系血親和三代以內旁系血親關系的簽字聲明 | 原件
| 紙質
| 現場填寫 | 2 | 申請人無需自行準備。 | 
|
4 | 男女雙方居民戶口簿 | 原件
| 紙質/電子
| 原件拍照上傳
| 2 | 用于戶口登記項目變更 (婚姻狀況)、戶口遷移 (夫妻投靠落戶)及生育 登記。 | 
|
5 | 其他婚姻狀況證明材料 | 原件
| 紙質
| 申請人自備
| 1 | 特殊情形提交:當事人聲明離異、喪偶或者聲明的婚姻狀況與婚姻登記機關核查信息不一致的,應當向登記機關提交能夠證明其聲明真實性的離婚證、 加蓋檔案保管部門印章的 離婚登記檔案、法院生效司法文書、配偶居民死亡醫學證明(推斷)書等。 | 
|
九、辦理流程
(一)線上申報流程
1.登錄山東政務服務網—“高效辦成一件事”平臺—“結婚落戶一件事”模塊;
2.填寫申請表,上傳相關附件材料,點擊“提交”按鈕申請。
3.受理預約后,雙方當事人在預約的時間到預約的婚姻登記處辦理。
(二)線下辦理流程
雙方當事人共同到婚姻登記處辦理
十、辦理地點
環翠區:塔山中路317號環翠區民政局婚姻登記處1-6窗口
文登區:世紀大道80號文登區政務服務中心文登區民政局婚姻登記處1-4窗口
榮成市:成山大道中段8號榮成市民政局婚姻登記處3-6窗口
乳山市:深圳路108-7號乳山市政務服務中心乳山市民政局婚姻登記處3-7窗口
十一、辦理時間
環翠區民政局婚姻登記處:8:30-12:00 13:30-17:30
文登區民政局婚姻登記處:8:00-11:30 13:30-17:00(5月-9月) 13:00-16:30(10月-4月)
榮成市民政局婚姻登記處:8:30-11:30 13:30-17:30
乳山市民政局婚姻登記處:8:00-11:30 13:30-17:00
十二、法定辦結時限
符合事項辦理條件的,辦理時限一般分別不超過1個工作日(均以單事項辦理時限為準)。戶口遷移(夫妻投靠落戶)需要實地查核情況的,以實際辦理時限為準。
十三、承諾辦結時限
符合事項辦理條件的,辦理時限一般分別不超過1個工作日(均以單事項辦理時限為準)。戶口遷移(夫妻投靠落戶)需要實地查核情況的,以實際辦理時限為準。
十四、收費依據及標準
各事項業務辦理不收費。聯辦事項辦理過程中,因郵寄材料產生的費用,按快遞部門收費標準計費收取。
十五、結果名稱
1.內地居民結婚登記:結婚證
2.戶口登記項目變更(婚姻狀況):戶口本
3.戶口遷移(僅限夫妻投靠):戶口本
4.生育登記申請:生育登記證
十六、結果樣本



十七、結果送達
(一)窗口出件
1.當事人根據結婚登記預約審核結果,到預約的婚姻登記機關現場辦理結婚登記,符合結婚登記條件的,現場發給結婚證。
2.當事人領取結婚證后,民政部門將當事人結婚登記結果信息推送至政務中臺,公安部門將當事人戶口登記項目變更(婚姻狀況)、戶口遷移(夫妻投靠落戶)的申請與當事人婚姻登記信息進行比對后,符合條件的,由公安戶籍管理部門根據相關政策辦理。當事人如有需要可到戶籍地公安派出所窗口打印當事人戶口登記頁或打印居民戶口簿。
3.生育登記電子證無需窗口領取,當事人可通過“愛山東”APP 查詢下載生育登記電子證。
(二)在線查詢
方法一:登錄山東政務服務平臺(http://www.shandong.gov.cn/col/col94091/)“高效辦成一件事”專區,在婚姻登記服務或“結婚落戶一件事”主題集成服務專區中查詢婚姻登記電子證照和婚姻登記信息。
戶口登記項目變更(婚姻狀況)、戶口遷移(夫妻投靠落戶)事項暫不支持在線查詢。
當事人領取結婚證后,民政部門將當事人結婚登記結果信息推送至政務中臺,政務中臺推送結婚登記、生育登記申請信息至衛健部門的業務系統,完成生育登記數據入庫后,生成生育登記電子證,當事人通過“愛山東”APP 查詢下載生育登記電子證。
方法二:登錄“愛山東”APP 婚姻登記服務或“結婚落戶一件事”集成服務專區,查詢婚姻登記電子證照和婚姻登記信息。
戶口登記項目變更(婚姻狀況)、戶口遷移(夫妻投靠落戶)事項暫不支持在線查詢。
當事人領取結婚證后,政務中臺自動推送婚姻登記、生育登記信息至衛健部門的業務系統,完成生育登記數據入庫后,生成生育登記電子證,當事人在愛山東APP的“服務”—“婚育服務”—“生育登記”中查詢下載生育登記電子證”。
十八、快遞物流
1.結婚登記需當事人現場辦理并取件,無需郵寄。
2.戶口登記項目變更(婚姻狀況)、戶口遷移(夫妻投靠落戶)事項辦結后,當事人可以向戶籍地公安派出所申請以郵寄方式領取居民戶口簿。
3.生育登記證,可直接查詢下載打印,無需郵寄。
十九、咨詢方式
涉及各類事項的業務辦理(預約)問題,申請人可分別向民政、公安、衛健部門咨詢。
(一)電話咨詢
1.內地居民結婚登記可電話咨詢任一區市民政局婚姻登記機關,具體聯系方式為:
http://mzt.shandong.gov.cn/art/2022/12/7/art_15318_10305131.html
2.戶口登記項目變更(婚姻狀況)、戶口遷移(夫妻投靠落戶)可電話咨詢基層公安派出所,具體聯系方式為:
https://msjw.gat.shandong.gov.cn/hzlxfs/wxhzlxfs.jsp
3.生育登記申請可電話咨詢基層衛健部門,具體聯系方式為:
http://wsjkw.shandong.gov.cn/wmfw/cxfw/202212/t20221212_4188045.html
(二)網站咨詢
訪問山東政務服務平臺-威海市(http://whzwfw.sd.gov.cn/wh/public/index),在網站右側用戶欄點擊“咨詢投訴-我要咨詢”進入咨詢頁面(使用省統一身份認證個人用戶登錄),找到“留言咨詢”圖標進行點擊,在部門列表中選擇“威海市民政局”“威海市公安局”“威海市衛健委”進行網上咨詢。
二十、監督電話
0631-12345。
附件2
“結婚落戶一件事”集成服務辦事流程圖

關于《關于優化落實威海市“結婚落戶一件事”主題集成服務事項聯辦工作的通知》的起草說明
一、制定背景
在傳統政務服務模式下,群眾辦理結婚、戶口簿婚姻狀況變更、戶口遷移、生育登記等關聯事項時,需分別前往民政、公安、衛健等多個部門,多次提交材料、重復填寫信息,存在辦事流程繁瑣、跑動次數多、辦理效率低等問題。為貫徹落實黨中央、國務院決策部署和省政府、市政府關于“高效辦成一件事”的有關安排,將“婚育戶一件事”升級優化為“結婚落戶一件事”,進一步優化服務流程,精減材料清單,完善服務指南,實現“一窗受理、一網通辦、聯動審批、高效辦結”。
二、制定依據
《中華人民共和國民法典》《婚姻登記工作規范》等。
三、制定過程
根據《山東省民政廳 山東省公安廳 山東省衛生健康委員會關于進一步優化“結婚落戶一件事”主題集成服務事項聯辦工作的通知》,優化威海市辦理結婚登記、戶口簿婚姻狀況變更、戶口遷移、生育登記的具體流程,經多輪研究論證和征集意見,形成《關于優化落實威海市“結婚落戶一件事”主題集成服務事項聯辦工作的通知》。
四、制定意義
提升辦事效率,減少群眾跑動次數。通過將結婚登記、戶口登記項目變更、戶口遷移、生育登記4個事項整合為“一窗受理”,群眾無需再分別前往多個部門,可通過線上平臺或線下一個窗口辦理,大幅減少跑動次數,縮短辦理時間,提高辦事效率。
優化辦事流程,降低辦事成本。整合后的服務簡化辦事流程,實現材料共享復用,避免群眾重復提交材料,減少群眾的時間成本和經濟成本。同時,各部門之間信息互聯互通,減少內部審批環節,提升政務服務整體效能。
改善群眾辦事體驗,增強群眾獲得感?!敖Y婚落戶一件事”集成服務以群眾需求為導向,通過提供線上線下多樣化辦理渠道、清晰的辦事指引、高效的辦理服務,讓群眾辦事更加便捷、舒心。
推進政務服務改革,提升政府服務水平。該集成服務是威海市推進“高效辦成一件事”的具體實踐,有助于打破部門壁壘,促進政務服務資源整合,提升政府部門協同服務能力,推動政務服務向更高效、更便捷、更優質的方向發展。
五、主要內容
優化落實威海市“結婚落戶一件事”服務流程,制定“結婚落戶一件事”集成服務辦事指南、辦事流程圖,服務指南包含事項名稱、聯辦事項、實施機構、服務對象、政策依據、辦理形式、辦理條件、材料清單、辦理流程、辦理地點、辦理時間、法定辦結時限、承諾辦結時限、收費依據及標準、結果名稱、結果樣本、結果送達、快遞物流、咨詢方式、監督電話二十事項。